+38 (050) 470-29-17
+38 (067) 523-77-57
vkarabedyants
Telegram
Главная
DEVOPS
Администрирование серверов
ИТ услуги
АДМИНИСТРИРОВАНИЕ
Администрирование серверов
Что входит в услугу администрирование сервера
Установка и настройка сервера
Установка и администрирование Windows
Установка и администрирование Linux
Администрирование VPS/VDS
ТЕХНИЧЕСКАЯ ПОДДЕРЖКА
Техподдержка сайта
Техподдержка битрикс
ITFB cистемный ИТ интегратор
Поддержка сайта
DEVOPS
Администратор DevOPS
Внедрение DevOps методологии
Внедрение Kubernetes
CLOUD
Amazon Web Services
Google Cloud
Microsoft Azure
Внедрение Microsoft Azure
Google Cloud Platform
Microsoft 365
Переход в облако
Миграция в облако
Оптимизация стоимости облака
БАЗЫ ДАННЫХ
Администрирование баз данных
Администрирование MySQL
Администрирование PostgreSQL
ИНФРАСТРУКТУРА
IT инфраструктура
Аутсорсинг ИТ инфраструктуры
Аудит ИТ инфраструктуры
Безопасность
Безопасность сервера и сайта
Защита сайта от взлома
Очистка сайтов от вирусов
Тестирование на проникновение
Аудит безопасности сайта
IT Аудит сайта и сервера
Проверка сайта на безопасность
Антивирусная защита
ОТКАЗОУСТОЙЧИВОСТЬ
Отказоустойчивость ИТ инфраструктуры
Отказоустойчивость сайта
Резервное копирование и восстановление
DRP план для бизнеса
ВИРТУАЛИЗАЦИЯ
Установка и поддержка виртуализации
Виртуализация Hyper-V
Виртуализация VMWare
Виртуализация Xen
Виртуализация OpenVZ
ПРОИЗВОДИТЕЛЬНОСТЬ
Оптимизация производительности
Нагрузочное тестирование
Highload веб сервер
МОНИТОРИНГ
Мониторинг серверов и сайтов
Мониторинг производительности приложения
Azure Monitor
JIRA
JIRA Software
Система заявок Service Desk
РАЗНОЕ
IP телефония
VPN
Для бизнеса
Интернет
Тонкие клиенты
Порталы взаимодействия
Локальные сети
Аренда 1С
Аутстаффинг IT-персонала
WWW услуги
Создание сайтов
Поисковая оптимизация
Хостинг
ПОЧТА
Электронная почта
Переезд с Яндекс почты
Блог
Блог
Новости
База знаний
Отзывы
Контакты
Наши специалисты
Партнеры
О компании
Кейсы
Контакты
Поиск
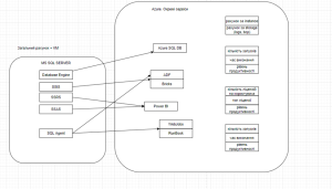
Azure MS SQL
Home
Блог
Как выбрать облачного провайдера для реляционной базы данных – сравним Azure и AWS
Azure MS SQL
Azure MS SQL
22.11.2022
|
By
admin
Prev
Next
Privacy Preference Center
Privacy Preferences